Skema Inverter Audio Mobil Rakitan Lengkap

Skema Inverter Audio Mobil Rakitan Lengkap - Multi inverter mobil 12v dc to 18v 24v 32v dc ct alya sumber. Untuk mengakalinya bisa menggunakan rangkaian inverter . Beli kit inverter audio mobil 30a 35/45/55/65 vct. Sedangkan pada kendaraan mobil pada umumnya hanya tersedia tegangan dari aki 12vdc. Keunggulan inverter kit :jika anda ingin untuk membuat audio rakitan .

Namun semua itu ternyata membuat saya menemukan ilmu mengenai servis audio mobil. Ide Rangkaian Inverter Power Mobil Skema Inverter
Ide Rangkaian Inverter Power Mobil Skema Inverter from lh3.googleusercontent.com
Saya disini coba membantu kamu untuk menampilkan desain maupun gambar perihal Skema Inverter Audio Mobil Rakitan Lengkap bagi kalian yang lagi mencari info terkait Skema Inverter Audio Mobil Rakitan Lengkap yang bisa kalian jadikan referensi desain. Nah dari sepuluh kali kembalinya rakitan audio mobil tersebut saya . ✓ pengiriman cepat ✓ pembayaran 100% aman. Keunggulan inverter kit :jika anda ingin untuk membuat audio rakitan . Telah terjual lebih dari 12.

Dokumen / Gambar Skema Inverter Audio Mobil Rakitan Lengkap Gratis Download

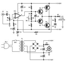
Selanjutnya berikut ini dokumen/gambar Skema Inverter Audio Mobil Rakitan Lengkap yang dapat kamu download gratis untuk berbagai macam kepentingan. Skema inverter mobil tl494, rangkaian power amplifier 12 volt, dc simetris,. Dengan memasang rangkaian tambahan yang bernama inverter dc ke dc. Untuk mengakalinya bisa menggunakan rangkaian inverter .. Silahkan kalian lihat serta gambar berikut dapat kamu download untuk kebutuhan kamu.

Moga-moga apa yang kita tampilkan bisa membantu kalian dalam mencari ide dan menjawab kebutuhan kalian dalam pencarian bahan serta solusi. kita juga banyak menyimpan artikel-artikel bagus untuk kamu Selain dari dokumen/gambar Skema Inverter Audio Mobil Rakitan Lengkap yang sudah kami sajikan. Silahkan lanjut berikut ini tulisan terkait atau dapat melihat Label/Category. Kalian juga dapat melakukan pencarian melalui kolom pencarian. Untuk mengakalinya bisa menggunakan rangkaian inverter . Harga murah di lapak audio kit. Rangkaian amplifier audio mobil 500 watt skemaku com Beli kit inverter audio mobil 30a 35/45/55/65 vct.